学生
教师
校友
考生
访客
国家智慧教育公共服务平台
English
学校概况
学校简介
历史沿革
现任领导
校园风光
机构设置
党政管理机构
教学科研机构
群团组织
师资队伍
教育教学
本科生教育
研究生教育
继续教育
科学研究
科学研究
三峡农科院
招生就业
研究生招生
本科生招生
本科生就业
信息公开
一网通办
电话查询
学生
教师
校友
考生
访客
国家智慧教育公共服务平台
首页
焦点新闻
校务通知
公告公示
校园资讯
学术信息
学校概况
学校简介
历史沿革
现任领导
校园风光
百安校区
沙龙校区
机构设置
党政管理机构
教学科研机构
群团组织
师资队伍
教育教学
本科生教育
研究生教育
继续教育
科学研究
科学研究
三峡农科院
招生就业
研究生招生
本科生招生
本科生就业
信息公开
一网通办
电话查询
学校简介
历史沿革
现任领导
校园风光
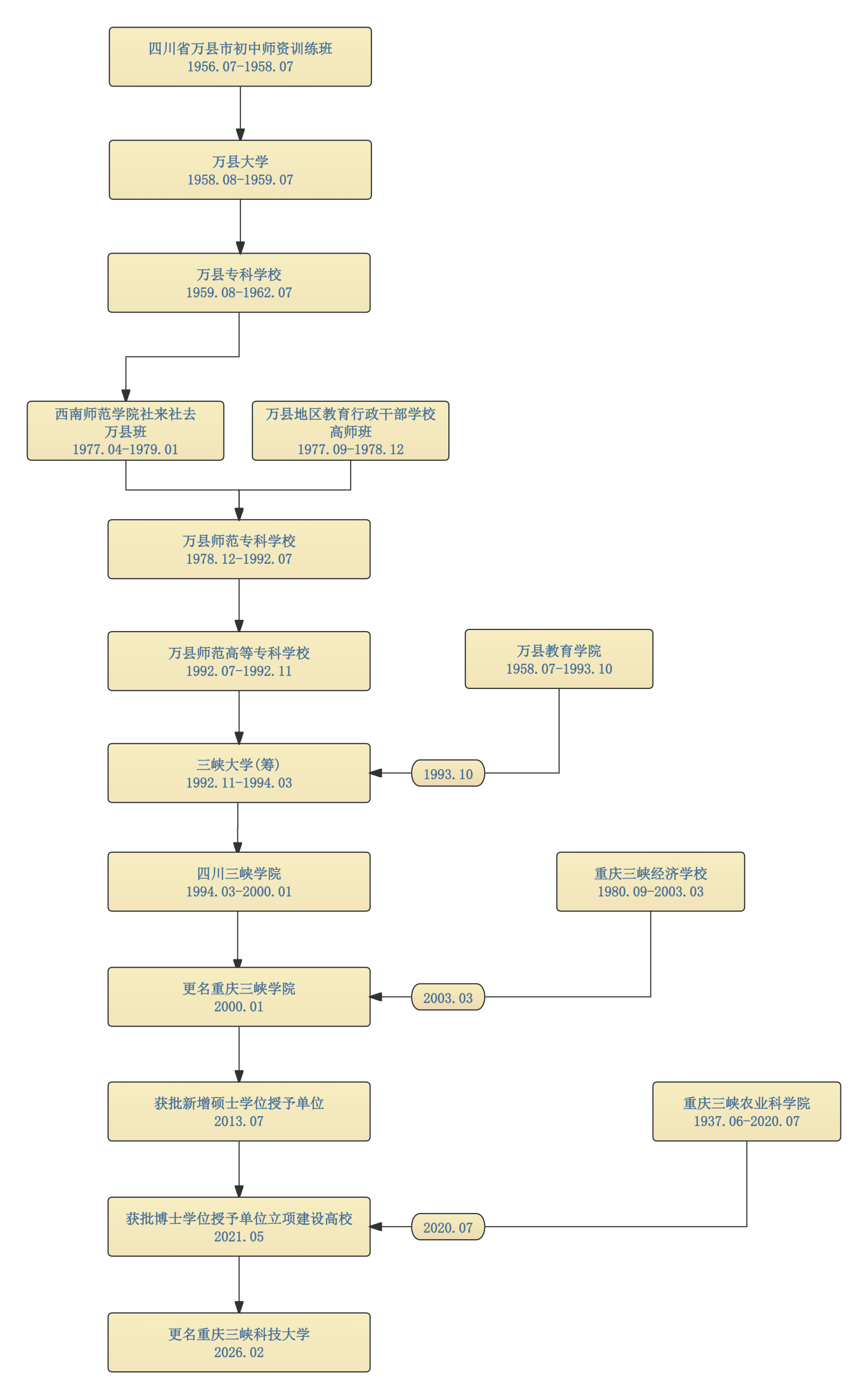
历史沿革
首页
/
学校概况
/
历史沿革